Lab 04
Double Double Linked List
Objective:
Write a doubly linked list of type double. This link
list is similar to the singly linked list except that each node in addition to
having data and a next link it now has a previous link.

Lab Solution
Requirements:
- Functionality. (80pts)
- No Syntax, Major
Run-Time, or Major Logic Errors. (80pts*)
- *Code that cannot be
compiled due to syntax errors is nonfunctional code and will receive no
points for this entire section.
- *Code that cannot be
executed or tested due to major run-time or logic errors is
nonfunctional code and will receive no points for this entire section.
- Set up the Project.
(10pts)
- First download the driver file
and include it in your project.
- Do not modify the
driver.
- Create a class and
name it, exactly, DoubleDoubleLL.
- Create Doubly Linked
List Node. (10pts)
- An internal class must
be used to represent a Node in the linked list.
- This node must contain
both data and two links.
- One link must point
forward to the next item in the list.
- The other link must
point backwards to the previous item in the list.
- All the above must
apply for full credit.
- Create methods
gotoNext, gotoPrev, reset, gotoEnd, and hasMore. (10pts)
- The method “gotoNext”
must move the current reference forward by one node. If the current
reference is null, then the method does nothing.
- The method “gotoPrev”
must move the current reference backwards by one node. If the current
reference is null, then the method does nothing.
- The method “reset”,
must move the current reference to the head reference.
- The method “gotoEnd”,
must move the current reference to the last node in the list.
- The method “hasMore”,
must return true if the current reference is not null or false if it is.
- All methods must have
the public scope and their identifiers must match exactly what is
defined above.
- Create methods
getCurrent and setCurrent. (10pts)
- The method
“getCurrent” must return the data at the current reference. If the
current reference is null, then it must return null.
- The method
“setCurrent” must modify the data at the current reference given new
data. If the current reference is null, then it must do nothing.
- All methods must have
the public scope and their identifiers must match exactly what is
defined above.
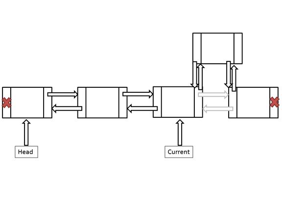
- Create methods add and
addAfterCurrent. (10pts)
- The method “add”, must
create a new node with data provided via a parameter and add it to the
end of the list. If the head reference is null, then it adds the new
node to the start of the list.
- The method
“addAfterCurrent”, must create a new node with the data provided via a
parameter and add it after the current reference. If the current
reference is null, then do not add the data to the list. See images
below for the concept.
- All methods must have
the public scope and their identifiers must match exactly what is
defined above.
- After either “add” or
“addAfterCurrent” the integrity of the list must be maintained, and all
links and references need to be properly set.
- All the above must
apply for full credit.
- Create methods remove
and removeCurrent. (10pts)
- The method “remove”,
must search for data provided via a parameter, and remove the node if it
is found.
- The method
“removeCurrent”, must remove the node that is at the current reference.
If the current reference is null, then this method does nothing. See
images below for the concept.
- All methods must have
the public scope and their identifiers must match exactly what is
defined above.
- After either “remove”
or “removeCurrent” the integrity of the list must be maintained, and all
links and references need to be properly set.
- All the above must
apply for full credit.
- Create the method
print. (10pts)
- This method must print
all the data in the linked list to the console.
- The method must have
the public scope and their identifiers must match exactly what is
defined above.
- All the above must
apply for full credit.
- Create the method
contains. (10pts)
- This method returns
true only if data provided via a parameter is contained in the list, and
otherwise it returns false.
- The method must have
the public scope and their identifiers must match exactly what is
defined above.
- All the above must
apply for full credit.
- Coding Style. (10pts)
- Code functionality
organized within multiple methods other than the main method, and methods
organized within multiple classes where appropriate. (5pts)
- Readable Code (5pts)
- Meaningful identifiers
for data and methods.
- Proper indentation
that clearly identifies statements within the body of a class, a method,
a branching statement, a loop statement, etc.
- All the above must
apply for full credit.
- Comments. (10pts)
- Your name in the file.
(5pts)
- At least 5 meaningful
comments in addition to your name. These must describe the function of
the code it is near. (5pts)
Additional Notes:
Add Node After Current Visual Concept

Remove Current Node Visual Concept

Example Dialog:
*The following Example Dialog
demonstrates the interactions between a user and the user interface provided by
the driver file. *
|
Key
|
|
Unhighlighted
Text
|
Program’s
Output
|
|
Highlighted Text
|
User’s Input
|
------------------------------------------------------
Double Double Linked List Tester
------------------------------------------------------
------------------------------------------------------
Inserting and Contains Test
------------------------------------------------------
SUCCESS: true
------------------------------------------------------
Removing Test
Removing first item, third item, and last item
------------------------------------------------------
SUCCESS: true
------------------------------------------------------
Modified Values Test
Changing all even values to negative values
------------------------------------------------------
SUCCESS: true
------------------------------------------------------
Printing the list
------------------------------------------------------
1.0
3.0
-4.0
5.0
-6.0
7.0
-8.0
Print last element: -8.0
Solutions Tests:
- Is your name written as
a comment in all source files?
- Does the solution
compile (No Syntax Errors)?
- Do all the tests work
with the provided code?
a.
Insert and Contains Test?
b.
Delete Test?
c.
Modifying Values Test?
d.
Prints the correct last element?
Lab Report
- Create a section named
“Problem” and describe this lab’s problem in your own words. (10pts).
- Create a section named
“Solution Description” and describe how the code solves the problem in
your own words. (10pts).
- Create a section named
“Problems Encountered” and describe the various syntax, run-time, and
logic errors that were encountered while implementing the solution.
(10pts).
- If the reference to an
object is lost and thus the object is now unreachable, what does the Java
Virtual Machine (JVM) do with said object? (10pts).
- Describe the advantages
and disadvantages for using a Linked List instead of an Array. (10pts).
- What are some advantages
and disadvantages of using a doubly linked list versus a singly linked
list? (10pts).
For Questions 07-10 you may assume
the following String linked list code is provided.

- Using the provided code
and assuming the linked list already has the data “Abc”, “efG”, “HIJ”,
“kLm”, “noP”, the following code snippet’s purpose is to print all the
values in the String linked list. Does this method work as described and
if so, what does it print to the console? If the method does not work as
described, then detail all syntax, run-time, and logic errors and how they
may be fixed. (10pts)

- Using the provided code
and assuming the linked list already has the data “Abc”, “efG”, “HIJ”,
“kLm”, “noP”, the following code snippet’s purpose is to return the
longest String in the linked list. Does this method work as described and
if so, what String does this return? If the method does not work as
described, then detail all syntax, run-time, and logic errors and how they
may be fixed. (10pts)

- Using the provided code
and assuming the linked list already has the data “Abc”, “efG”, “HIJ”,
“kLm”, “noP”, the following code snippet’s purpose is to replace all
“target” Strings with another String (the parameter “rValue”). Does this
method work as described and if so, if we assume the value “Abc” is given
as the target, then what is the resulting linked list values? If the
method does not work as described, then detail all syntax, run-time, and
logic errors and how they may be fixed. (10pts)

- Using the provided code
and assuming the linked list already has the data “Abc”, “efG”, “HIJ”,
“kLm”, “noP”, the following code snippet’s purpose is to remove the first
five elements of the linked list. Does this method work as described and
if so, what is the resulting linked list values? If the method does not
work as described, then detail all syntax, run-time, and logic errors and
how they may be fixed. (10pts)

Finally:
- Upload the source code
(.JAVA File Extension) to LabSolution04
- And written lab report
(DOC, .DOCX, or .PDF file extension) to LabReport04
- To Blackboard
- Following these instructions.
- If there are problems,
then let the instructor know as soon as possible.